展示材料目录
1.课程建设应用网站浏览截图
2.教材应用—典型授课视频案例
3.课程知识库与题库
4.课程标准
5.活页任务工单
6. 典型案例分析
7.动画与场景视频
8.课件
9.教案
10.发表与教材有关的论文(主编3篇)
(1)地铁气灭保护区火灾探测器误报故障处理及建议2016.11教育教学论坛
(2)职业教育在线课程建设精品课程的过程要点和亮点分析 2019.6学业
(3)城市轨道交通类专业课程体系优化分析2019.11南国博览
课 程 标 准
课程名称:城市轨道交通综合监控系统
适用专业:城市轨道交通类专业
一、前言
(一)课程定位
《城市轨道交通综合监控系统》本门课程是城市轨道交通类专业的核心必修课程。通过本课学习,学生能够熟悉和掌握城市轨道交通车站监控作业的办理,掌握综合监控系统各个子系统的监控要点,能够熟练进行各个子系统的常规监视操作,能够正确及时完成监控联系任务,为城市轨道交通运营管理中行车组织工作、客运组织工作培养了工作能力,为学生在未来职业发展过程中的从站务员晋升到综控员打好基础。随着智慧城轨建设的建设,本课程的内容越来越丰富和发展,地位会越来越重要。
(二)课程目标
通过该系列学习情境的学习,学生不但能够熟悉和掌握城市轨道交通车站监控作业的办理,掌握综合监控系统各个子系统的监控要点,能够熟练进行各个子系统的常规监视操作,能够正确及时完成监控联系任务。
(三)课程设计
1.设计思路
根据地铁行业对技术技能人才的新要求,本课程的学习情境设计是依据以工作过程为导向,以典型工作任务为基点,综合理论知识、操作技能和职业素养为一体的思路设计的。课程突出职业素质,夯实专业基础,增强专业教学的理论性、适用性、实践性,构建应用性和实践性为基本特点的课程教学体系。在教学组织上,根据《城市轨道交通综合监控系统》课程理论性与实务性相结合的特点,坚持“实际、实用、实践”原则,合理组织教学全过程,根据教学内容特点,将理论教学与实践教学有机结合。课程内容全面地铁综合监控新技术发展的实际,理论教学和实践教学穿插进行。
2.课程的重点、难点及解决办法
课程重点:铁路线路及站场的基本技术标准和设备布置原则;车站布置图特点、作业进路分析和适用条件。
课程难点:在静止的布置图中反映动态的作业关联性以及不同影响因素的相互制约性。
解决办法:采用先进的教学手段以直观体现这些重要的过程和联系。教师要了解核心问题的本质性,要着力解决课程理论与现场实际的关联性,在教学中搜集大量图片、制作视频资料、制作电子课件等,以提高教学场景的直观性、动态性,使学生便于理解掌握、融会贯通。
一、 课程内容和要求
二、
三、教学条件
(一)教师团队及职业背景
教师团队由校内具备现场实践经验的双师型教师和现场聘请的兼职教师组成。
(二)教学设施
除常规教学设备条件外,为了加深对课堂教学内容的理解,可以在图书馆、电子阅览室查阅相关资料,并且安排现场认识实习、实训基地教学等实践内容。
四、实施建议
(一)教材选取
《城市轨道交通综合监控系统》(第2版),人民交通出版社出版,颜月霞主编,ISBN:
(二)教学建议
1.把握地铁行业的智能技术最新发展,在教学中体现行业的最新成果
在《城市轨道交通综合监控系统》的教学中,注意把地铁行业的新动态、新理论、新规范,要求教师注意综合监控智能技术研究领域的新发展、新成果,鼓励教师参加各种专业会议,收集综合监控技术发展的前沿资料,增加教师的学识、加强信息交流和沟通,拓宽学生的视野,提高学习兴趣。
2.教师深入现场,熟悉生产实际
城轨类专业是实践性很强的专业,它要求专业教师必须熟悉地铁运输现场,教学才能讲解生动,丰富讲授内容,做到理论联系实际。因此,课程组教师无论是带领学生现场参观、实习,还是进行科研调研,都要十分注意观察学习,向现场师傅请教。深入现场把有用的材料、图片搜集回来,编入到电子课件中,将取得很好的直观教学效果。
(三)课程资源的开发与利用
逐步开发建设课程教学辅助资源,不断完善教学录像、电子课件、网页课件、案例库、习题集、教学标准等信息化资源。
(四)其它说明
本课程计划安排32学时,可以根据学生自身基础及学习能力做适当调整,可不断更新课程资源,课程内容应密切结合现场实际及时更新。


技能训练任务单
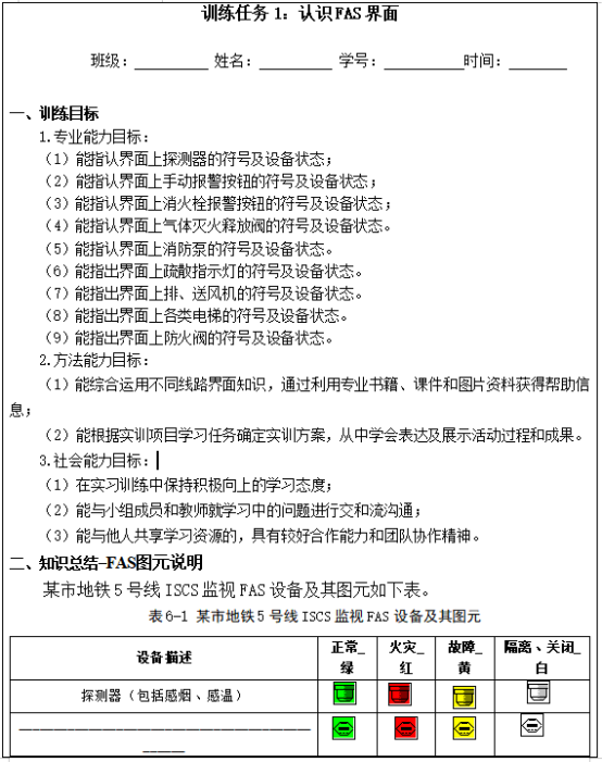
训练任务2:认识FAS系统基本构成 班级: 姓名: 学号: 时间: 一、训练目标 1.专业能力目标: (1)能了解火灾自动报警系统功能; (2)能说出火灾自动报警系统由什么组成; (3)能指认火灾报警系统监视界面的各种符号; 2.方法能力目标: (1)能综合运用不同线路界面知识,通过利用专业书籍、课件和图片资料获得帮助信息; (2)能根据实训项目学习任务确定实训方案,从中学会表达及展示活动过程和成果。 3.社会能力目标: (1)在实习训练中保持积极向上的学习态度; (2)能与小组成员和教师就学习中的问题进行交和流沟通; (3)能与他人共享学习资源的,具有较好合作能力和团队协作精神。 二、知识总结-回答问题 (1)火灾自动报警系统有什么功能? (2)火灾自动报警系统由什么组成? (3)还记得火灾报警系统监视界面的符号有哪些? 三、学习FAS构成,并完成填空 1.中央级系统构成 具有全线FAS系统_______________及_______________等功能,对全线火灾报警系统信息及消防设施进行_______________、模式控制及管理,对车站级的防救灾工作进行指挥及对外协调。中央级系统由中心级火灾报警控制器、中心调度员工作站、_______________及中心管理员工作站等重要设备组成。 2.车站级系统构成 地铁一般运营线路FAS系统车站级均设置于各站综控室,由车站级火灾报警控制器、_______________、消防电话主机、在线式UPS电源、_______________、实时打印机等重要设备组成。 3._______________系统构成 地铁既有运营线路FAS系统本地级控制系统通常分散设置于车站各个位置,可实现直接对各类_______________及_______________进行时实监视及控制。 4.系统网络构成 地铁既有运营线路FAS系统网络可以划分为_______________、_______________及本地级,全线站间网络信道由地铁通信专业提供,不单独设置。车站级的FAS系统信息通过通信系统的全线骨干网传输至_______________,从而构成了中央级、车站级、本地级的全线火灾自动报警网络系统。车站级网络系统由于各线路不同因此采用的现场总线通信协议也不尽相同,但其基本原理均是通过_______________将本地所采集的各类报警信息发送至车站火灾报警控制器,再由车站火灾报警控制器通过全线骨干网上传至_______________。 根据自动化系统网络配置示意图所述可清晰区分出FAS系统的各个控制层次,为便于对系统实体设置情况的理解,每级又可按实体设备进一步划分,各级设备设置情况如图6-2、6-3。 
图6-2 系统网络结点配置
图6-3 车站末端设备配置图 5.火灾自动报警控制器(FAS)组成 地铁FAS由_______________、_______________、探测器、气体灭火控制器、手动报警按钮、消火栓启按钮、消防电话系统、防救灾设备、_______________及相关通信网络和通信接口等组成。通过火灾探测元件,实现对所管辖区域火情的实时监视;在地铁发生火灾时,联动相关消防设备,转入_______________,进行消防救灾。
图6-4 火灾自动报警控制器(FAS)组成 火灾报警控制器结构介绍。
图6-5 火灾报警控制器结构 四、能够指认的设备和状态有 (1) ; (2) ; (3) ; (4) ; (5) ; 五、训练小结 六、成绩评定 职业素养(包括表达能力、沟通能力、团队合作能力、实际操作能力、知识掌握能力):
评价等级 |
表达能力 |
沟通能力 |
团队合作能力 |
实作能力 |
知识掌握能力 |
评价结果 |
|
|
|
|
|
指导老师评语: 学习者签字: 日期: 年 月 日 指导教师签字: 日期: 年 月 日 |
课程名称: |
城市轨道交通综合监控系统 |
教材名称: |
《城市轨道交通综合监控系统》 |
书 号: |
|
主 编: |
颜月霞 |
资源名称: |
任务工单 2: CCTV设备基本操作 |
训练任务3: CCTV设备基本操作 班级: 姓名: 学号: 时间: 一、训练目标 1.专业能力目标: (1)能指认CCTV设备及其组成; (2)能够进行CCTV基本操作; (3)能了解CCTV基本功能; (4)能迅速选定某一指定摄像头画面。 2.方法能力目标: (1)能综合运用不同线路界面知识,通过利用专业书籍、课件和图片资料获得帮助信息; (2)能根据实训项目学习任务确定实训方案,从中学会表达及展示活动过程和成果。 3.社会能力目标: (1)在实习训练中保持积极向上的学习态度; (2)能与小组成员和教师就学习中的问题进行交和流沟通; (3)能与他人共享学习资源的,具有较好合作能力和团队协作精神。 一、总结归纳CCTV功能 1、CCTV一般控制功能 一般控制功能是指操作员对选定的摄像头进行______________、______________、光圈、焦距、变焦等操作,并把选定的摄像头的画面在选择的显示器或大屏幕上(注:只有云台可控)。 2、CCTV序列控制功能 序列控制功能是指操作员可以把一组摄像头进行组列在一个显示器中______________,或把______________在一个显示器中循环播出。其中已组列的摄像头顺序称为固定序列,操作员人为组列的摄像头顺序称为人工序列 3、CCTV一般控制功能 对人工序列可进行序列的编辑,通过______________功能画面操作员可以根据用户的实际需求编辑修改摄像头序列。 二、CCTV基本操作步骤 以控制中心的行调操作员为例。 1.点击“______________”,打开控制中心CCTV一般控制操作画面。 2.选择车站 左键点击选择车站区域的车站按钮,以和平西站为例,选择后,和平西站按钮呈______________,底色为______________,而未选择的车站,按钮为______________,底色为______________。 3.选择分区 选择好车站后,选择车站的分区。选择后,摄像头选择区域的画面出现______________及______________。 以站厅为例,选择站厅分区后,出现以下摄像头选择区域相对位置画面。 在各个摄像头上面均具有______________。 4.选定摄像头,并选择摄像头画面需要显示的位置 假设我们对编号为1116的摄像头进行操作,并选择到编号为9-1的显示器中显示,那么在选择显示器区域出现选择显示器区域出现画面。 其中摄像头编号1116的编号信息讲出现在底色为______________的编号显示框内。同时在预设位置区域出现预设位置区域出现画面。 可发现预设位置区域出现编号为0到4的共5个预设位置。系统对每个预设位置有个缺省值。 5.对摄像头进行设预置、回预置操作 1)设预置操作: 系统对每个预设位置有个______________。如果操作员需要对预设位置进行改变,进行下列操作: (1)选定______________; (2)通过操作操控区域的左右上下按钮把摄像头转到想要的位置,然后按预设位置区域的______________按钮,那么目前摄像头的位置就选为当前编号的预设位置。 2)回预置操作: 如果操作员已对摄像头进行了转动,想回到预设的位置,那么只需要按预设位置区域的______________按钮,摄像头就可以快速回到预设位置。 (1)对摄像头进行的______________操控 选定摄像头后,就可以到操作区域对摄像头进行操控。操控主要有______________、______________、光圈调节、焦距调节和变焦调节等动作。 3)转动操控(水平/垂直) 按操控区域中的______________的按钮,就可以对摄像头进行水平向左或右操作。按钮按下后,底色为______________。 (1)光圈/焦距/光圈操控 通过对摄像头______________、______________操作后,则可以使摄像头瞄准某一方向,如果需要对某一物体进行拉近或拉远观看,则分别按操控区域的______________,就可达到预期的效果;如果想对某一物体进行更清楚观看,则分别按操控区域的______________,区达到预期的效果;如果要对显示器的效果进行亮度调节,则分别按操控区域的______________进行调节。 三、CCTV序列控制功能操作步骤 以控制中心的行调操作员为例。 1.点击“______________”打开OCC序列控制画面, 1)选择显示器 在______________选择区域选择需要显示的区域。 2)选择固定序列或人工序列 选择固定序列列表或人工序列列表(对于具有大屏操作控制权限的人员可选择大屏幕序列列表)中的某个控制序列,然后分别按固定序列列表或人工序列列表下的______________按钮,在选定的显示器上(或显示区域)将按照序列显示该组摄像头的各个画面。 四、CCTV序列编辑功能操作步骤 1.点击“______________”编辑按钮,打开OCC序列编辑功能画面 2.选择______________(选择序列编号画面) 3.选择好序列编号后,画面右上方的位置描述区域就显示当前该编号的详细序列信息,包括______________、______________、______________等信息。 1)删除序列 如果要删除序列内容,则在功能选择区域按______________按钮,删除序列。 2)修改序列 如果要修改序列内容,则在功能选择区域按______________按钮,这时,画面为修改序列画面 可发现画面左下方的两个位置描述区域显示了很多信息,其中最左下方位置描述区域显示了北京地铁的所有车站名称,次左下方位置描述区域显示了每个车站的所有摄像头位置信息。 通按画面中下方的______________和______________按钮,把你想要的序列内容加到或删除画面右下方的位置描述区域,其中右下方的位置描述区域的时间信息通过画面中下方的______________进行人工输入,______________按钮的功能是将右下方的位置描述区域所有信息删除。 如果操作员选定了人工序列的内容,则按画面的______________按钮,画面回到功能画面,其中选定编号的序列内容发生变化。 画面中______________按钮表示不进行任何操作,退回到功能画面,选定编号的序列内容不发生变化。 五、能够指认的设备和状态有 (1) ; (2) ; (3) ; (4) ; (5) ; 四、训练小结 五、成绩评定 职业素养(包括表达能力、沟通能力、团队合作能力、实际操作能力、知识掌握能力):
评价等级 |
表达能力 |
沟通能力 |
团队合作能力 |
实作能力 |
知识掌握能力 |
评价结果 |
|
|
|
|
|
指导老师评语: 学习者签字: 日期: 年 月 日 指导教师签字: 日期: 年 月 日 |
课程名称: |
城市轨道交通综合监控系统 |
教材名称: |
《城市轨道交通综合监控系统》 |
书 号: |
|
主 编: |
颜月霞 |
资源名称: |
任务工单 4: 气体灭火设备监视与操作 |
训练任务4:气体灭火设备监视与操作 班级: 姓名: 学号: 时间: 一、训练目标 1.专业能力目标: (1)能指认气体灭火设备及其组成; (2)能够进行气体灭火设备基本操作; (3)能了解气体灭火设备基本功能; (4)能描述气体灭火设备使用流程。 2.方法能力目标: (1)能综合运用不同线路界面知识,通过利用专业书籍、课件和图片资料获得帮助信息; (2)能根据实训项目学习任务确定实训方案,从中学会表达及展示活动过程和成果。 3.社会能力目标: (1)在实习训练中保持积极向上的学习态度; (2)能与小组成员和教师就学习中的问题进行交和流沟通; (3)能与他人共享学习资源的,具有较好合作能力和团队协作精神。 一、气体灭火设备监视与操作流程 1.辨别具有气体灭火装置的设备用房 1)内容与流程 表6-15 气体灭火设备监视与操作流程内容与流程
程序(步骤) |
内容 |
一、火灾查询 |
在ISCS中选择“_______________” |
二、选择“_____” |
进入“火灾报警”后选择“防火分区” |
三、设备用房查询 |
进入“_______________”后,显示本站具有气体灭火装置的设备用房 |
2)标准 辨别具有_______________的设备用房,做到快速、准确。 3)注意事项 熟知气体灭火设备用房位置,当发生气体灭火报警时,能及时赶赴现场进行确认处理。 2.知晓车站气灭钢瓶间物理位置 1)内容与流程 表6-16 知晓车站气灭钢瓶间物理位置内容与流程
程序(步骤) |
内容 |
一、火灾查询 |
在ISCS中选择“_______________” |
二、选择“防火分区” |
进入“_______________”后选择“_______________” |
三、____________ |
进入“防火分区”后,显示本站气灭钢瓶间位置 |
2)标准 辨别气灭钢瓶间位置,做到快速、准确。 3)注意事项 熟知钢瓶间位置,确保钢瓶固定牢固,所有管道及软管无碰撞、破坏、腐蚀、破损等情况,发现异常及时报修。 3.使用设备用房外手动释放装置启动气灭装置 1)内容与流程 表6-17 使用设备用房外手动释放装置启动气灭装置内容与流程
程序(步骤) |
内容 |
一、火灾确认 |
当具有气体灭火装置的设备用房发生火灾时,及时确认_______________,携带_______________赶赴现场房间 |
二、打开保护门 |
利用钥匙打开设备用房外_______________装置保护门 |
三、启动灭火装置 |
选择“_______________”按钮,启动气体灭火释放装置 |
2)标准 辨别具有气体灭火装置的设备用房,做到快速、准确;启动气体灭火释放装置,做到及时正确。 3)注意事项 气体灭火系统具有_______________、_______________和_______________三种方式,熟练掌握手动启动和应急机械启动的操作方法。 4.在气灭钢瓶间内使用气灭钢瓶阀门启动气灭装置(时机与操作) 1)内容与流程 表6-18气灭钢瓶阀门启动气灭装置内容与流程
程序(步骤) |
内容 |
一、使用时机 |
当车站气体灭火设备房间发生火灾时,且_______________和_______________均不能启动体灭火释放装置,及时采用_______________方式启动气体灭火释放装置 |
二、火灾确认 |
及时确认发生火灾的设备用房名称,赶赴钢瓶间 |
三、到达现场 |
立即到达钢瓶间,选择设备用房名称相应的启动装置 |
四、启动装置 |
先开启选择阀,再开启瓶头阀,手动开启气体灭火释放装置进行释放灭火气体 |
2)标准 辨别具有气体灭火装置的设备用房,做到快速、准确;启动气体灭火释放装置,做到及时正确。 3)注意事项 (1)气体灭火系统具有_______________、_______________和_______________三种方式,熟练掌握手动启动和应急机械启动的操作方法; (2)熟知钢瓶间位置,确保钢瓶固定牢固,所有管道及软管无碰撞、破坏、腐蚀、破损等情况,发现异常及时报修。 5.在确认误报警时使用现场紧急停止按钮停止气灭启动(时机与操作) 1)内容与流程 表6-19现场紧急停止按钮停止气灭启动内容与流程
程序(步骤) |
内容 |
一、确认火灾位置 |
当具有气体灭火装置的设备用房发生火灾时,及时确认_______________,携带钥匙及手台赶赴现场房间 |
二、________ |
利用钥匙打开设备用房外手动释放_______________ |
三、停止灭火装置 |
选择“_______________”按钮,停止气体灭火释放装置,再进行确认火灾情况 |
2)标准 辨别具有气体灭火装置的设备用房,做到快速、准确;启动气体灭火释放装置,做到及时正确。 3)注意事项 气体灭火系统设备报警后,综控员须第一时间进行停止气体喷放操作,再进行现场确认。 6.在确认误报警时使用IBP盘气灭模块紧急停止按钮停止气灭启动 1)内容与流程 表6-20 IBP盘气灭模块紧急停止按钮停止气灭启动内容与流程
程序(步骤) |
内容 |
一、停止气灭启动 |
当具有气体灭火装置的设备用房发生火灾时,及时在“_______________”破封按下气灭模块“_______________”按钮停止气灭启动 |
二、现场确认 |
及时确认房间位置,携带钥匙及_______________赶赴现场房间 |
三、___________ |
若为误报警,将“IBP盘”上“_______________”按钮恢复正常 |
四、火灾处置 |
若确有火灾发生,立即在设备用房外手动释放装置启动气灭装置喷放灭火气体,并将“IBP盘”上“_______________”按钮恢复正常 |
2)标准 辨别具有_______________的设备用房,做到快速、准确;停止气体灭火释放装置,做到及时正确。 3)注意事项 (1)气体灭火系统设备报警后,综控员须第一时间进行_______________操作,再进行_______________。正常情况下,严禁使用“_______________”进行操作,操作后进行记录。 7.进行相关信息上报 1)内容与流程 表6-21 进行相关信息上报内容与流程
程序(步骤) |
内容 |
一、故障确认 |
发现设备故障,准确了解故障现象 |
二、___________ |
及时通知设备维修单位进行维修 |
三、上报 |
将报告人_______________、_______________、故障时间及处理情况上报相关部门 |
四、___________ |
将详细故障情况进行记录,填写《设备故障报修登记簿》, |
五、设备试验 |
故障修复后进行_______________,确认无误后,进行上报 |
2)标准 确认故障时做到及时、准确;报修上报时做到语言简练、规范、完整;记录时语言准确、字体清晰工整规范。 3)注意事项 当车站设备发生故障时,除向_______________及_______________报告外,还须向_______________报告。 四、训练小结 五、成绩评定 职业素养(包括表达能力、沟通能力、团队合作能力、实际操作能力、知识掌握能力):
评价等级 |
表达能力 |
沟通能力 |
团队合作能力 |
实作能力 |
知识掌握能力 |
评价结果 |
|
|
|
|
|
指导老师评语: 学习者签字: 日期: 年 月 日 指导教师签字: 日期: 年 月 日 |
课程名称: |
城市轨道交通综合监控系统 |
教材名称: |
《城市轨道交通综合监控系统》(第2版) |
书 号: |
ISBN |
主 编: |
颜月霞 |
资源名称: |
案例1:某站台乘自动扶梯冒烟事故 |
《城市轨道交通综合监控系统》案例
案例1:某站台乘自动扶梯冒烟事故
对应知识点:城市轨道交通综合监控系统——城市轨道交通车站技术设备:扶梯系统监控
一、 事件概况
6:50,某站南厅检票人员发现换乘通道口有烟(见图1),6:52,某站综控室FAS监控换乘电梯烟感报警。
图1 冒烟扶梯所在位置示意图
某厅检票人员发现冒烟,携带灭火器赶赴现场(见图2)。
某线综控员发现FAS主机有火警信息,通过CCTV发现换乘扶梯处有烟,接到某线综控室的通知,启动车站火灾应急处置流程,通知值班站长携带灭火器到现场。
图2 携带灭火器赶赴现场
二、 事件原因分析
1.10号线综控员应加强责任心,值岗时应认真监视ISCS设备状态,及时发现ISCS设备界面报警提示。
2.10号线综控员在受理夜间施工检修登记时,应严格执行外部人员出入登记制度,按规定履行施工登记注销手续。
三、 处理方法和专家评析
某日6:50,某厅检票人员发现与10号线换乘上行扶梯上口部位有烟,携带灭火器赶赴现场,看到换乘的上行扶梯停梯,在通道内巡视了一周后无法确定着火点,通知某综控室,13号线综控室向机电报修,通知10号线综控室。13号线值班站长组织疏散乘客。
6:52,10号线FAS主机报换乘通道火警,10号线综控员通知值班站长。6:55综控员报维修单位、行车调度员、三分公司调度室、站区。值班站长接到通知后,立即携带灭火器,通知客运综控员、票务员与其一同赶赴现场。走到换乘通道可见少量烟,达现场后发现换乘上行扶梯已停梯,通过步梯走到13号线南厅后发现换乘上行扶梯上头部有大量浓烟冒出,味道浓烈。值班站长用灭火器对准电梯冒烟位置灭火,但是烟没有得到有效控制。
7:00,行调下令封换乘通道。10号线值班站长回到10号线组织地面换乘。客运综控员与票务员留守在换乘通道。安全员到达封锁换乘通道,协助疏导乘客并分发湿毛巾。10号线站区调配其他车站人员支援。
7:10,10号线与13号线同时将换乘通道封闭,开始进行地面换乘。车站工作人员在换乘沿途安排宣传疏导员进行引导换乘。
7:25,电梯维修人员到达现场,切断电源,进行初起火灾扑救。
7:45,电梯不冒烟。
8:24,恢复正常换乘秩序。
2011年2月12日6:00该扶梯恢复运行。
专家评析
当电气设备发生火灾时,必须在确认设备断电的情况下使用消火栓灭火。
课程名称: |
城市轨道交通综合监控系统 |
教材名称: |
《城市轨道交通综合监控系统》(第2版) |
书 号: |
ISBN |
主 编: |
颜月霞 |
资源名称: |
案例2:屏蔽故障造成列车晚点 |
《城市轨道交通综合监控系统》案例
案例2:屏蔽故障造成列车晚点
对应知识点:城市轨道交通综合监控系统——城市轨道交通车站技术设备:站台门系统监控
1故障阐述
进路闭塞区间概念不清楚,没能及时查找故障原因,导致故障处理延误
某日,望京站上行屏蔽门故障,某次列车进行互锁解除操作发车,屏蔽门故障没有恢复且ISCS及现场不能判定具体哪个门故障无法进行手动处理,导致望京西SC信号机关闭,望京西站综控员不清楚是望京站屏蔽门故障造成望京西SC信号机关闭,后经排查找出原因,及时与望京站综控员联系确认为屏蔽门故障造成SC信号机关闭,望京站进行互锁解除操作,望京西SC信号机开放列车发车。
1.望京站上行屏蔽门故障,造成上行出站信号机关闭,车站安全员进行互锁解除使出站信号机开放,某次列车由车站发出。
2.某次列车发出后,望京站的屏蔽门故障没有回复,造成望京西出站信号机关闭(望京站上行站台24个屏蔽门均在关闭状态且表示灯显示正常)。
3.望京西站综控员发现上行出站信号机关闭后,进行信号重开操作,即:【信号重开】+进路始端按钮,操作无效。
4.望京西站综控员又进行取消进路操作,即:【总人解】+进路始端按钮,。进路延时50s后解锁。
5.望京西综控员待进路解锁后,重新排列进路,SC信号还是关闭。
6.行调提醒望京西综控员与望京站综控员联系,望京站进行互锁解除操作,望京西SC信号机开放列车发出。
2原因分析
1.综控员对本站HMI监控不到位,作为集中站综控员未对发现望京站PSD故障;;
2.综控员对望京西与望京站的联锁不清,综控员未能及时找到问题原因;
3.望京站综控员未能将本站的情况及时报给管辖本站的集中站,信息上报不及时;
4.综控员对本站HMI监控不到位,未能第一时间发现SC信号关闭;作为集中站综控员未对发现望京站屏蔽门故障;
2.望京西站综控员进路闭塞区间不清楚,没有及时查出望京西站出站信号机关闭的原因,(即:是望京站屏蔽门故障引起的),而是进行其他操作。
3.望京站综控员未能将本站的情况及时报给管辖本站的集中站,信息上报不及时。
3处理方法
1.望京西站的综控员在监控HMI时,应同时监控望京站和望京东站信号进路办理、信号显示、屏蔽门关闭等情况,发现2036次在望京站发车后,其上行屏蔽门仍然故障,应立即望京站综控员联系确认;
2.某次在望京西下行站台后,发现SC信号机红灯,应先与望京站综控员联系进行互锁解除操作,如果望京西SC信号机开放列车发出;
3.如果望京西SC信号机未开放,在进行其他控制台的操作。
5.接受调度命令,接受控制权(控制权集中办理时);
6.核对列车运行计划、车次、车号;
7.某次在望京西下行站台后,发现SC信号机红灯,应立即联系望京站综控员进行互锁解除;
8.望京西站综控员与望京站综控员联系确认后,望京站进行互锁解除操作,望京西站SC信号机开放列车发出。
4注意事项
1.某次在望京西下行站台后,发现SC信号机红灯,应立即联系望京站综控员进行互锁解除;
2.望京西站综控员与望京站综控员联系确认后,望京站进行互锁解除操作,望京西SC信号机开放列车发出。
课程名称: |
城市轨道交通综合监控系统 |
教材名称: |
《城市轨道交通综合监控系统》(第2版) |
书 号: |
ISBN |
主 编: |
颜月霞 |
资源名称: |
案例4:未认真监视控制台导致列车晚点 |
《城市轨道交通综合监控系统》案例
案例4:未认真监视控制台导致列车晚点
对应知识点:城市轨道交通综合监控系统——城市轨道交通设备监视:设备监控
1故障阐述
某日某时,某站,因地面信号故障,导致信号机红灯,综控员未能及时发现
此情况,导致列车在信号机前停车,造成列车晚点。
2 原因分析
1、综控员在值岗过程中未严格按照《北京地铁行车工作细则》中所要求的
“操作监护制度”进行值岗;
2、综控员值岗时聊天,未认真监视控制台;
3、综控员未能及时发现信号设备故障,导致列车在区间停车,当经行车调
度员询问提示后,再开放引导信号,列车改变驾驶模式后再继续运行,造成列车
到晚 5 分钟。
3 处理方法
² 故障处理过程与说明
图 1 现场简略示意图
某站,控制权在中心,此时控制台显示区间防护信号机内方第一区段出现故
障红光带,导致下行防护信号机关闭,当班综控员未依据相关规章制度严格监视控制台显示状态,几名综控员在综控室聊天,导致该故障未能及时发现,造成列车在区间停车,经行车调度员询问才发现列车已于区间停车。此时行车调度员向综控员下达控制权下放的调度命令,命令接收完毕后,综控员开始核对列车车次、控制台状态,接收控制权。接权完毕后,立即确认接车区间、接车线路空闲,核对列车运行图,确认道岔位置和列车运行所需位置一致。确认无误后立即
在行车调度员指挥下办理防护信号机开放引导接车的作业,因防护信号机内方第一区段有红光带,综控员开放引导信号时再进行维持操作,直到确认列车越过该防护信号机为止。列车达到车站停稳时在该站晚到 5 分钟。
² 故障处理的结果或效果
综控员因未按照要求严格监视控制台列车运行状况,导致故障未能及时发
现,造成列车在区间停车,最终导致列车到晚 5 分钟。
4 注意事项
当控制权中心控制台出现故障红光带时,综控员在严格按照《北京地铁行车
工作细则》中相关要求严格执行“操作监护制度”双人坐台,严格监视控制台,当发现地面信号设备故障时及时向行车调度员报告,并通知信号人员检修,接收控制权下放的调度命令,确认列车车次控制台状态,接收控制权。接权完毕后,立即确认接车区间、接车线路空闲,核对列车运行图,确认道岔位置和列车运行所需位置一致。确认无误后立即在行车调度员指挥下办理防护信号机开放引导接车的作业,因防护信号机内方第一区段有红光带,综控员开放引导信号时再进行维持操作,直到确认列车越过该防护信号机为止。
课程名称: |
城市轨道交通综合监控系统 |
教材名称: |
《城市轨道交通综合监控系统》(第2版) |
书 号: |
ISBN |
主 编: |
颜月霞 |
资源名称: |
案例4:信号设备故障 |
《城市轨道交通综合监控系统》案例
案例4:信号设备故障
对应知识点:城市轨道交通综合监控系统——城市轨道交通设备监视:信号设备监控
1故障阐述
综控员在监控过程中,发现下行1030次进站后折返2031次开往三元桥站、东直门站方向的列车,未按照列车运行图规定的发车时刻发车。同时,站台进行接送列车作业的安全员也将列车未按图定时间发出信息报告综控员。
2原因分析
1)信号设备故障所至,做好重开信号及需要变更闭塞的准备,变更驾驶模式;
2)车辆发生故障,做好列车救援或将列车接入26G库线的准备。
3处理方法
1)综控员与安全员联系,确认现场情况、现场设备状态;
2)立即将有关情况向行调汇报,得知车辆发生故障,无法驶出;
3)提前通知值班站长、安全员做好列车临时清人的准备,等待行调命令随时进行清人作业;
4)依照汇报程序通知值班站长、生产值班室和站区值班室;
5)取消自动折返进路。
3、准备内容:提示站台工作人员、值班站长做好配合打开屏蔽门进行列车清人的准备工作,做好行车作业办理准备工作。
4注意事项
1、在设备故障处置过程中,每一步操作都要通过HMI或ISCS相关状态显示确认是否操作有效,必要时通过CCTV或联系现场人员确认实际效果情况,不能单纯臆测操作就一定有效,有操作记录就一定有效。在处置设备故障中,很可能又暴露出应急设备存在问题,能否及时发现,能否及时采取相关措施直接影响处置进程。
2、作业办理成功后可能因为列车动作、屏蔽门动作、乘客误动等原因造成不能满足信号开放条件导致信号关闭。综控员对已开放信号必须注意监视,如发生关闭情况及时重新开放信号手续。
3、当鼠标、键盘等按钮操作无效、显示屏黑屏等情况下,注意检查设备连线情况,避免因小问题造成严重后果。
课程名称: |
城市轨道交通综合监控系统 |
教材名称: |
《城市轨道交通综合监控系统》(第2版) |
书 号: |
ISBN |
主 编: |
颜月霞 |
资源名称: |
案例5:气灭喷气应急处理 |
《城市轨道交通综合监控系统》案例
案例5:气灭喷气应急处理
对应知识点:城市轨道交通综合监控系统——城市轨道交通设备监视:气灭喷气设备监控
1故障阐述
12 月 23 日 12 时 12 分,城隍庙站车控室值班员听到气灭主机有报警声音,查 看气灭主机信息发现变电控制室手动启动信息,随即赶往现场进行查看。到达现场 后,变电控制室警铃和声光报警器已经动作,气灭开始喷放。车站值班员立即向 OCC 调度报告城隍庙站变电控制室发生气灭喷气。FAS 值班人员得到调度下发的信 息后立刻赶往现场处置。
2 原因分析
变电控制室就地控制盘 REL 箱紧急启动按钮,在临时处置过程中,异常启动, 导致气灭喷放。
3 处理方法
² 故障现象确认及初步诊断 FAS 专业人员到达现场,首先对气灭主机进行故障确认,查看气灭主机与图 形工作站历史记录信息,气灭主机显示已喷状态,再查看气灭就地控制盘面板指 示灯显示二次火警,警铃与声光报警响,放气误入灯亮,接着去气瓶间查看相应 的启动装置小钢瓶与大钢瓶的压力表,压力表的表针不在绿区,确定气体已释 放。 ² 故障实际查找过程及确认 查看气灭主机历史记录,发现有一条变电控制室喷气手动启动信息。结合 FAS 委外单位人员当时在现场的描述,变电控制室门口 REL 箱紧急启动按钮倾斜 且按钮的保护盖破损,在临时处置过程中,紧急启动按钮异常启动,导致气灭误 喷。
4 注意事项
在平时对气灭系统检修过程中,必须严格按照作业流程,首先做好气灭系统 管路切除工作,保证作业安全。维护人员必须熟练掌握气灭系统原理,在日常的 培训中,注重对气灭 REL 箱意外启动后的应急中止实操练习。一发现异常情况, 可以从容处理。综控员在监控过程中,发现下行1030次进站后折返2031次开往三元桥站、东直门站方向的列车,未按照列车运行图规定的发车时刻发车。同时,站台进行接送列车作业的安全员也将列车未按图定时间发出信息报告综控员。
课程名称: |
城市轨道交通综合监控系统 |
教材名称: |
《城市轨道交通综合监控系统》(第2版) |
书 号: |
ISBN |
主 编: |
颜月霞 |
资源名称: |
案例6:FEP 故障应急处理 |
《城市轨道交通综合监控系统》案例
案例6:FEP 故障应急处理
对应知识点:城市轨道交通综合监控系统——城市轨道交通设备监视:通信设备监控
1故障阐述
某日,网管巡检发现综合监控系统网络结构图的 FEP 的两根连线显示红色或 车站巡检发现 FEP 前面板“RUN”指示灯亮红色(或不亮)。
2 原因分析
FEP 自身设计里不含散热风扇,当天气炎热时,有些设备房处于通风管道的末 端,设备房通风不畅,环境温度升高,设备自身内部器件运行温度则会更高,长时 间运行,设备将会损坏而无法正常工作。
3 处理方法
² 故障现象确认及初步诊断 设备维护人员到达现场(A 站)后发现综合监控网管状态图上连线显示红 色,现场 FEP 面板的“RUN”指示灯亮红色(或不亮),当面板“RUN”指示灯亮 红色时,初步判断板卡故障或 FEP 配置文件丢失,用便携式笔记本进行连接 FEP,若无法登陆系统,则为 CPU4E 板卡故障,若可以登录 FEP,则判断为配置文 件损坏(或丢失);当面板“RUN”指示灯不亮时,判断为 FEP 电源进线线路故 障或电源板卡故障,紧固电源端子后,故障未恢复,用万用表测量 FEP 电源端子 电压,有电压则判断为电源板卡故障(松动),若没有电压则说明 FEP 电源进线 线路故障。
图 1 故障情况 ² 故障实际查找过程及确认 设备维护人员首先通过后台工作站 ping 测故障 FEP,发现 ping 测不通,说明 FEP 故障或者网线接口故障。到达现场查看 FEP 指示灯,发现所有指示灯均不亮, 判断为 FEP 板卡故障或电源线路故障,紧固 FEP 电源端子,故障未恢复,用万用表 测量 FEP 的电源供电端子电压,电压正常,故判断电源板卡故障,更换备用电源板 卡并上电,FEP 各指示灯状态正常,网络结构图中的 FEP 连线显示正常(绿色)故 障恢复正常,故障排查结束。
4 注意事项
故障发生后第一时间确认故障影响范围和程度,进行相应的人员分组和分工。 带好 FEP 备件、便携式笔记本、网线和必要的检查工具(万用表、网线测试 仪、个人工器具、工器具 53 件组套)前往现场确认问题。 逐段排查问题,如果故障不影响系统正常运营监控和调度,可以现场保障到停 运以后再进一步排查;如果故障已经影响正常运营,则应立即检查,首先考虑网络 通讯故障,因为能够快速确认故障点,然后考虑硬件设备故障,更换相关故障模块 进行解决。
课程名称: |
城市轨道交通综合监控系统 |
教材名称: |
《城市轨道交通综合监控系统》(第2版) |
书 号: |
ISBN |
主 编: |
颜月霞 |
资源名称: |
案例7: BAS 网络通讯失败 |
《城市轨道交通综合监控系统》案例
案例7:BAS 网络通讯失败
对应知识点:城市轨道交通综合监控系统——城市轨道交通设备监视:环控设备监控
1故障阐述
1 事故概况
某日某时,环调报故障站内机电设备都无法远程控制。
2 原因分析
1.故障产生的直接原因与逻辑分析由于接口通讯异常产生 BAS 网络通讯失效。
2.故障直接原因产生因素分析由于 PLC 与接口专业间的线缆不良引起 BAS 网
络通讯失效。
3 处理方法
² 故障现象确认及初步诊断
到达现场后,打开对应的机柜,首先到达主端 PLC 查看 PLC 是否失电。用笔记本电脑连接查看是否与综合监控相连的网卡软件是否故障。查看与低压专业及其它专业相连的通信设备是否存在异常。
² 故障实际查找过程及确认
经 BAS 维护员确认为与低压相连的网关异常引起,主端的风机风阀无法控
制。
² 故障排除方法及结果
1.首先检查此机柜主端 PLC 柜是否失电。
2.用专用笔记本电脑与主端 PLC 相连,判断是否 PLC 通信是否有异常。
3.经过判断为 BAS 与智能低压的通讯有异常,打开环控电控柜,发现网关的通信指示灯闪红。用专用笔记本电脑连接网关,发现程序正常。测试 PLC 与网关相连的 485 线缆,判断为线缆不良引起,通讯异常。
4.重新制作线缆水晶头,并进行测试,连接后,通信恢复正常,设备可控。
4 注意事项
硬件故障,或经排查软件原因引起的 BAS 网络通讯失效。应做到先通后复,
先保证功能具备,等收车后继续查找 BAS 网络通讯失效引起的根本原因,原因明
确后进行举一反三,确保全线 BAS 网络通讯可靠、稳定,存在隐患排计划平推整改。
课程名称: |
城市轨道交通综合监控系统 |
教材名称: |
《城市轨道交通综合监控系统》(第2版) |
书 号: |
ISBN |
主 编: |
颜月霞 |
资源名称: |
案例8:UPS 故障应急处理 |
《城市轨道交通综合监控系统》案例
案例8:UPS 故障应急处理
对应知识点:城市轨道交通综合监控系统——城市轨道交通设备监视:供电设备监控
1故障阐述
某日某时,车站值班员报车站两台综合监控工作站、显示器、IBP 盘失电。
2 原因分析
故障直接原因产生因素分析由于 UPS 主机的整流器控制板卡故障,冲击主控 DSP 控制板卡,造成 UPS 主机关机。
3 处理方法
² 故障现象确认及初步诊断 设备维护人员到达西门口综合监控设备房后发现设备房所有设备全部失电, UPS 主机各运行指示灯均不亮,用万用表测量双电源切换箱的输出开关和 UPS 主 机的输入开关,电压均正常(AC 220v),测量 UPS 的输出开关电压,电压为 0V,查看蓄电池开关位置,发现蓄电池开关断开,初步判断故障原因为在蓄电池 开关断开的情况下 UPS 主机本身故障而导致负载设备失电。 ² 故障实际查找过程及确认 设备维护人员首先将蓄电池开关合上,按照 UPS 开机操作流程进行开机,开 机完成后,发现 UPS 主机显示面板上显示“电池低压”和“旁路开通”,因此推测 故障为整流器,用万用表测量整流器控制板的输入、输出电压,发现输入电压正常, 输出电压为 0V,确定故障为整流器控制板卡故障,将蓄电池的供电模式切换至维修 旁路状态,更换整流器的控制板卡后,将 UPS 的工作模式切换至市电供电模式, UPS 的工作状态恢复正常,重新启动 UPS 下的各负载设备,通讯恢复正常。
图 1 故障显示记录 ² 故障排除方法及结果 通过更换整流器控制板卡,重新启动 UPS 下的各负载设备,通讯恢复正常,故 2 障消失。
4 注意事项
1.若该类故障发生在运营期间应先将 UPS 工作模式切换到维修旁路,确保设 备供电正常;并派人值守,并安排晚上请点处理; 2.加强 UPS 故障应急演练,提升现场故障处理能力和各岗位的协作能力。
国家职业教育智慧职教资源库首页
https://www.icve.com.cn/
2.城市轨道交通专业教学资源库首页
https://www.icve.com.cn/portalproject/themes/default/2gmlasem8y1jw7pyhvaktq/sta_page/index
3.城市轨道交通专业教学资源库核心课程一览
https://www.icve.com.cn/portalproject/themes/default/2gmlasem8y1jw7pyhvaktq/sta_page/study_garden.html?projectId=2gmlasem8y1jw7pyhvaktq&panelkind=course_center
4.城市轨道交通综合监控系统课程首页
https://www.icve.com.cn/portal/courseinfo?courseid=k9swaeio36vnsetmifuyeq
5.城市轨道交通综合监控系统课程教学团队
https://www.icve.com.cn/portal/courseinfo?courseid=k9swaeio36vnsetmifuyeq
6. 城市轨道交通综合监控系统课程资源网络应用
https://www.icve.com.cn/portal_new/portal/portal.html
https://www.icve.com.cn/portalproject/themes/default/2gmlasem8y1jw7pyhvaktq/sta_page/index.html?projectId=2gmlasem8y1jw7pyhvaktq#
https://zjy2.icve.com.cn/teacher/mainCourse/mainClass.html?courseOpenId=isiaamqdz9imtwjopavw
配套教材网页
课程简介https://zjy2.icve.com.cn/teacher/mainCourse/courseHome.html?courseOpenId=isiaamqdz9imtwjopavw
资源库课程内容
https://zjy2.icve.com.cn/design/process/edit.html?courseOpenId=isiaamqdz9imtwjopavw
网络课程题库https://zjy2.icve.com.cn/design/question/question.html?courseOpenId=isiaamqdz9imtwjopavw
网络课程使用情况统计
https://zjy2.icve.com.cn/design/openCourseReport/openCourseReport.html?viewType=design&courseOpenId=isiaamqdz9imtwjopavw#tType=1&termIdData=ALL&termId=ALL&termName=全部
课程网络使用情况统计