beat365英国官方网站2023年高等职业教育自主招生征集志愿办法
第一章 总则
第一条 章程制定原则
为了规范招生工作,切实维护考生和学院的合法权益,根据《中华人民共和国教育法》、《中华人民共和国高等教育法》等相关法律法规和教育部、北京市教育委员会、北京市教育考试院的有关规定,结合学校实际情况,制定本招生章程。
第二条 学校全称、学校代码、主管部门
(一)学院全称:beat365英国官方网站(简称“北京交院”)
(二)学校代码:1132
(三)主管部门:行政隶属部门为北京市交通委员会(简称:市交通委),教育主管部门为北京市教育委员会(简称:市教委)。
第三条 学校概况
(一)办学类型:北京市属公办全日制普通高等职业院校
(二)办学层次:专科
(三)毕业证书:教育部电子注册的全日制普通专科毕业证书
(四)颁发学历证书学校名称:北京交通运输职业学院
第四条 办学地点
(一)海淀校区:北京市海淀区西三旗悦秀路南口
(二)大兴校区:北京市大兴区黄村清源路北
(三)通州校区:北京市通州区梨园镇云景东路90号
第五条 招生依据
学校招生工作严格贯彻落实国家教育方针,坚持公平竞争、公正选拔、公开透明的原则,全面考核、综合评价、择优录取,并接受纪检监察部门、考生、家长及社会各界的监督。
第二章 组织机构
第六条 领导小组
学院设有招生委员会,全面领导学院招生工作。
第七条 实施机构
学院市场部(招生委员会办公室)是我院高职自主招生实施机构,负责处理高职招生的日常工作。
第八条 监督机构
学院纪委办公室负责对招生工作实施监督。
第三章 招生计划
第九条 征集志愿招生计划表
专业代码 |
专业名称 |
学制 |
招生计划 |
上课校区 |
合计 |
222 |
510102 |
物联网应用技术 |
三年 |
15 |
海淀 |
560213 |
融媒体技术与运营 |
三年 |
14 |
大兴 |
500603 |
城市轨道交通机电技术 |
三年 |
7 |
海淀 |
500605 |
城市轨道交通供配电技术 |
三年 |
7 |
500601 |
城市轨道交通工程技术 |
三年 |
6 |
460702 |
新能源汽车技术 |
三年 |
12 |
500211 |
汽车检测与维修技术 |
三年 |
7 |
500210 |
汽车技术服务与营销 |
三年 |
11 |
大兴 |
510209 |
人工智能技术应用 |
三年 |
9 |
500409 |
飞机机电设备维修 |
三年 |
11 |
500410 |
飞机电子设备维修 |
三年 |
10 |
500307 |
港口与航运管理 |
三年 |
5 |
500207 |
智能交通技术 |
三年 |
10 |
510205 |
大数据技术 |
三年 |
9 |
530803 |
航空物流管理 |
三年 |
9 |
500401 |
民航运输服务 |
三年 |
8 |
530702 |
跨境电子商务 |
三年 |
7 |
500201 |
道路与桥梁工程技术 |
三年 |
8 |
通州 |
440502 |
建设工程管理(BIM应用) |
三年 |
11 |
440504 |
建设工程监理 |
三年 |
9 |
440501 |
工程造价 |
三年 |
9 |
500208 |
道路运输管理(路政管理) |
三年 |
7 |
420302 |
测绘工程技术(无人机应用) |
三年 |
9 |
440103 |
古建筑工程技术 |
三年 |
12 |
第四章 报名与录取
第十条 报名办法
(一)报名条件
已参加北京市2023年高考报名的考生。
(二)报考要求
按照北京教育考试院规定,参加2023年自主招生的考生只能报考一所高职院校, 自主招生被录取的考生不得再参加2023年高考。我院自主招生报考流程如下:
1.网上报名
(1)报名时间:4月14日8:00--4月16日16:00
(2)报名方式:手机微信扫二维码注册报名,或在我院网站()北京高考自主招生系统注册报名,注册成功后,再用手机微信扫二维码登陆自主招生系统上传附件材料。
2.网上资格确认
(1)确认时间:4月17日
(2)确认内容:学院与考生进行报名确认、免试入学考生资格确认、非免试入学考生文化课折算成绩确认(不再另行组织语文、数学、外语笔试)。
(3)重要提示:因轨道类、飞机维修类、民航运输服务专业有身体条件等报考要求,我院会安排该专业的考生进行线上或线下预面试(时间地点另行通知)。
3.现场面试(综合素质考察及专业素质测试)
(1)面试时间:4月18日--4月19日(具体时间以学院通知为准)
(2)面试说明:按考生报考的第一志愿专业进行现场综合素质考察及专业素质测试(如果考生被第二志愿专业录取或调剂到其他专业录取,面试成绩按第一志愿专业面试成绩计算)。综合素质考察侧重了解考生的专业倾向——即喜不喜欢该专业,重点是考生与职业相关的形象气质、语言表达、创新思维、应变能力等;专业素质测试侧重了解考生的专业潜质--即适不适合该专业,主要包括本专业所需要的潜质和基本技能,面试细则由相关专业院系根据专业核心要求和特点制定。
(3)面试地点:具体面试地点另行通知。如遇特殊情况,我院将采取线上面试方式。
(4)现场面试需携带材料:考生本人身份证原件及我院高考自主招生报名表(报名系统中自行打印)
4.预录取公示:4月21日--4月23日。我院与北京教育考试院同期公示预录取名单。
(三)报名材料
1.考生本人身份证原件照片(正反面照片各1张)
2.考生户口本照片(户口本首页和本人信息页照片各1张)
3.考生站立全身照片(生活照1张,不得化妆,照片不得用美颜或修图)
4.申请免试入学考生需要另提供高中阶段或中职阶段成绩证明照片或各类证书
照片(相同类型证书只需提供最高等级)
第十一条 成绩评定
成绩构成:总成绩300分 = 文化课折算成绩100分 + 面试成绩200分
考生分为免试入学考生、非免试入学考生,具体条件及成绩评定标准如下:
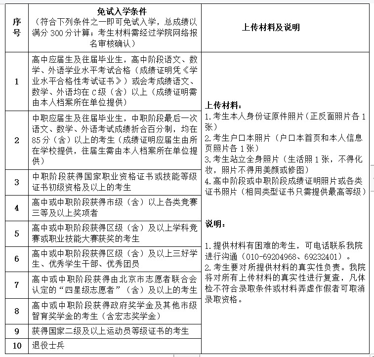
(一)免试入学考生条件、成绩评定及上传材料:

(二)非免试入学考生(即不符合免试入学条件)成绩计算及上传材料:
非免试入学考生录取成绩计算方法 (总成绩=文化课折算成绩+面试成绩) |
上传材料及说明 |
1.文化课折算成绩计为80分 2. 面试成绩评定(满分200分) |
上传材料: 1.考生本人身份证原件照片(正反面照片各1张) 2.考生户口本照片(户口本首页和本人信息页照片各1张) 3.考生站立全身照片(生活照1张,不得化妆,照片不得用美颜或修图)
说明: 1.提供材料有困难的考生,可电话联系我院进行沟通(010-69204968、69232401)。 2.考生要对所提供材料的真实性负责。我院将对所有上传材料的真实性进行复查,凡体检不符合录取条件或材料弄虚作假者可取消录取资格。 |
第十二条 录取规则
(一)录取原则
1.以“公开公平公正、综合评价、注重素质、择优录取”为原则,按照上级要
求和批准的招生计划进行招生。自主招生分为网上报名、网上资格确认、现场面试、预录取、社会公示并上报审批、正式录取等阶段。免试入学考生须经学院网上报名确认后才具备录取资格。
2.如果某专业一志愿报考人数高于计划数,且有其他专业一志愿报考人数不足计
划数时,适当调整专业计划。录取方式采取志愿优先原则(每名考生可报2个志愿专业),即根据招生计划数和考生志愿,分专业按总成绩从高分到低分依次择优录取。一志愿录取后若出现计划未满的专业,则从符合录取条件的二志愿考生中依据考生总成绩择优录取。调剂志愿专业录取征求考生意愿,依分数由高到低、相近专业择优录取。如符合免试入学的考生报名人数超过某一个招生专业计划数,学院将根据情况,可对该专业所有报名考生进行面试,并根据最后的成绩择优录取。
第十三条 专业录取的特殊要求和限制条件
(一)语种要求
录取不限语种,我院外语教学只开设英语课程。
(二)部分专业身体条件等要求
1.轨道类专业:
(1)双眼无色盲、色弱或弱视;矫正视力达5.0及以上。
(2)身高体重:男170CM-185CM、女160CM-175CM ,体态匀称(城市轨道交通工程技术、机电技术、供配电技术专业对身高体重要求可适当降低)。
(3)五官端正、形象好、听力正常、身心健康、无纹身。
(4)城市轨道交通工程技术只招收男生(企业用工要求)。
(5)在公安机关无违法违纪记录。
2.飞机机电设备维修、飞机电子设备维修专业:
(1)双眼无色盲、色弱或弱视,矫正视力达5.0及以上。
(2)身高体重:男170CM-185CM、女160CM-175CM ,体态匀称。
(3)五官端正、形象好、听力正常、身心健康、无纹身。
(4)口齿清楚,普通话流利,英文水平较好。
(5)在公安机关无违法违纪记录。
3.民航运输服务(空中乘务与空港服务)专业:
(1)双眼无色盲、色弱或弱视,矫正视力达5.0及以上。
(2)身高体重:男 172CM-185CM(身高-105=体重{公斤} ±5公斤)
女 162CM-174CM(身高-110=体重{公斤} ±5公斤)
(3)五官端正、形象好、牙齿洁白整齐、听力正常、走路无明显内外八字。
(4)面部、颈部、手部无明显疤痕,无纹身,肤色正常,无皮肤病,无狐臭。
(5)无精神病及癫痫病史,肝功能正常,无传染病及各类慢性疾病。
(6)口齿清楚,普通话流利,英文发音基本准确。
(7)在公安机关无违法违纪记录。
第五章 收费标准及资助政策
第十四条 收费标准
(一)高职各专业学费:6000元/学年/人
(二)学生公寓住宿费
海淀校区:650 元或 1200元/年/人;
大兴校区:750 元或 1020元/年/人;
通州校区:750 元/年/人。
第十五条 学生资助相关政策
自主招生录取的学生与统招录取的学生均享受国家规定的大学生的一切待遇,按国家规定发放生活物价补贴和办理助学贷款;设有国家奖学金和国家助学金及校内奖学金,鼓励优秀学生和帮助贫困学生完成学业。
第六章 附则
第十六条 录取公布、新生报到及入学资格复查要求
(一)录取公布
按照北京市教委和北京教育考试院规定的方式公布录取结果,录取的考生名单在北京交通运输职业学院网站公示,于5月初通过邮政特快专递的方式发送录取通知书,安排新生报到(具体时间另行通知)。
(二)新生报到及入学资格复查要求
新生入学后,学校将对已经录取报到的新生进行全面复查,对其中不符合条件或弄虚作假、违法舞弊者,一经发现取消其入学资格,并报相关机构备案。
第十七条 联系方式
(一)招生咨询电话
010-69204968、010-69232401、010-80882736
(二)学院网址:www. bjjt.edu.cn
(三)学院官方微信:beat365英国官方网站
(四)纪检监督电话:69233401
第十八条 本章程解释部门
本章程由beat365英国官方网站市场部(招生委员会办公室)负责解释。