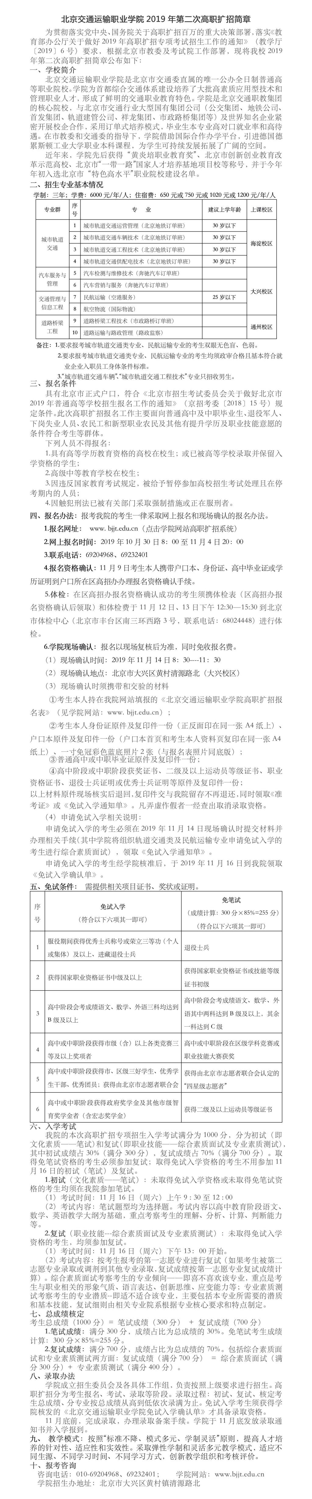
● 全国交通职业教育教学指导委员会主任单位

● 北京市交通委直属的唯一公办高职

● 北京市特色高水平职业院校

● 北京交通职教集团核心校

beat·365(英国VIP认证)官方网站-Best Mobile App 版权所有 京 ICP 备 14060689号 京公网安备 11011502002538号